自然資源部印發國土空間規劃技術標準體系建設三年行動計劃:到2023年技術標準體系基本建立
日前,自然資源部、國家標準化管理委員制定的《國土空間規劃技術標準體系建設三年行動計劃(2021~2023年)》(以下簡稱《行動計劃》)印發,旨在加快建立全國統一的國土空間規劃技術標準體系,充分發揮標準化工作在國土空間規劃全生命周期管理中的戰略基礎作用。
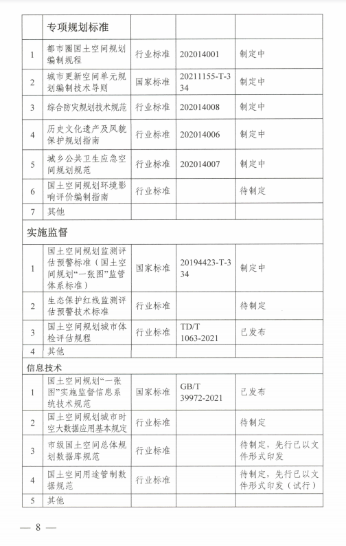
《行動計劃》目標是到2023年,基本建立多規合一、統籌協調、包容開放、科學適用的國土空間規劃技術標準體系。計劃制修訂標準30余項,形成一批具有鮮明特色的標準,基本覆蓋國土空間規劃編制、審批、實施、技術、方法、管理、信息平臺等方面;擬推動開展60余次標準宣傳貫徹培訓活動,總結推廣一批標準實施典型案例。
按照《行動計劃》,國土空間規劃技術標準體系由基礎通用、編制審批、實施監督、信息技術等四種類型標準組成。未來3年,將加強并完善國土空間規劃技術標準體系建設的頂層設計,制定各項標準制修訂的整體安排和路線圖。在基礎通用標準方面,將開展基本術語、用地用海、主體功能區、陸海統籌等方面基礎標準的研制,支撐國土空間規劃全流程管理。在編制審批標準方面,將制定?。ㄊ小⒖h)級國土空間規劃編制技術規程;研制詳細規劃編制技術規程,規范詳細規劃編制相關細則;制定適用于特定區域(流域)、特定功能區、相關空間規劃專題要素類等方面的技術標準,強化對各類專項規劃的指導約束作用。在實施監督標準方面,將統籌開展國士空間規劃監督檢查、規劃許可等方面標準的研制,提高國土空間規劃的監管水平。在信息技術標準方面,將開展國土空間規劃數據采集、匯交、應用和數據庫建設等方面相關標準的研制,明確空間數據采集和數據匯交方式;制定國士空間規劃“一張圖”實施監督系統技術規范,統一信息平臺建設、管理、維護、應用與服務。
據悉,全國自然資源與國土空間規劃標準化技術委員會國土空間規劃分技術委員會將充分利用信息化手段規范運行,廣泛聽取各方意見,提高標準制定工作的公開性和透明度,保證標準技術指標的科學性和公正性。同時,堅持底線思維,堅持節約集約,加強標準與科技互動,充分體現生態優先、綠色發展、“雙碳’戰略、智慧城市建設、大數據等目標、方法和手段與國土空間規劃標準的有機結合。
自然資源部 國家標準化管理委員會關于印發《國土空間規劃技術標準體系建設三年行動計劃(2021—2023年)》的通知
自然資發〔2021〕135號
各省、自治區、直轄市自然資源主管部門、市場監督局(廳、委),新疆生產建設兵團自然資源局、市場監督管理局,國家林業和草原局,中國地質調查局及部其他直屬單位,各派出機構,部機關各司局,有關標準化技術委員會:
為進一步貫徹落實《中共中央 國務院關于建立國土空間規劃體系并監督實施的若干意見》,加快建立全國統一的國土空間規劃技術標準體系,充分發揮標準化工作在國土空間規劃編制、審批、實施、監督全生命周期管理中的戰略基礎作用,自然資源部、國家標準化管理委員會制定了《國土空間規劃技術標準體系建設三年行動計劃(2021—2023年)》?,F印發給你們,請參照執行。
自然資源部
國家標準化管理委員會
2021年9月27日
聲明:對轉載、觀點、圖頻保持中立,目的僅在于傳遞信息,版權歸原作者,如遇侵權,我們將及時刪除,謝謝。

